
Visa

VISA - Strategy + Web Redesign
FINTech
Challenge
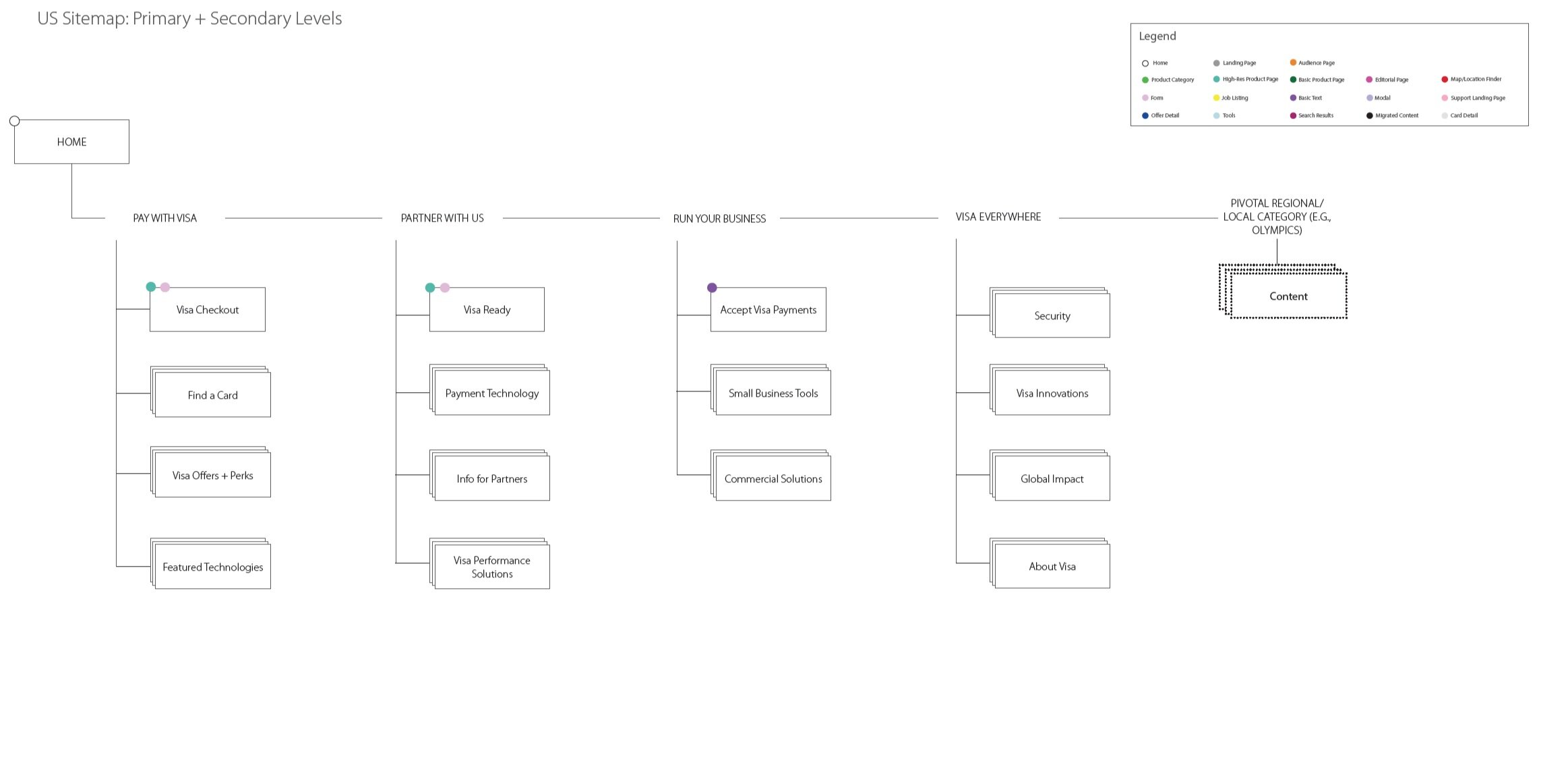
Customers always connect Visa to credit cards versus innovation and technology. Starting the U.S. market, the goals were to bridge design gaps on regional sites, tell a compelling the brand story and provide relevant content to each user that visits online.
Solution
We designed an experience that generates conversation on trending Visa initiatives. Our strategy positioned the brand as thought leaders in Innovation, Security and Global Impact, while also providing clear paths to relevant content for Consumers, Partners and Developers.
Role + Process
UX Designer – In strategy I helped to facilitate Discovery and Journey workshops with internal client teams and stakeholders. I also contributed to the development of the new information architecture on the U.S. Site. With these potential opportunities in mind, I contributed in helping define a new design system with component and page template creation. Within our design sprints, I collaborated with content strategists to create wireframes for the top 50 pages in MVP launch.